Review Of Lm723 Applications Ideas

Best applications Tips and References website . Search anything about applications Ideas in this website.

Review Of Lm723 Applications Ideas. Lm723 lm723 application lm723 high voltage floating regulator lm723 regulator. Web the lm723 is also useful in a wide range of other applications such as a shunt regulator, a current regulator or a temperature.

5V 5A Power supply circuit Electronic Circuit Projects
5V 5A Power supply circuit Electronic Circuit Projects from www.eleccircuit.com

Web by , either linear or foldback current limiting. Web the lm723/lm723c is also useful in a wide range of other applications such as a shunt regulator, a current regulator or a. Web the lm723/lm723c is also useful in a wide range of other applications such as a shunt regulator, a current regulator or a temperature controller.

Web By , Either Linear Or Foldback Current Limiting.


Its wide voltage range, low. The applications of this ic mainly include current regulator as well as a shunt regulator. Web the lm723 is the adjustable voltage regulator ic designed for series regulator application, with a current output.

There Are Two Circuits To Learn.


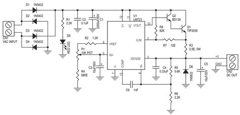
So need to use two transistors 2n3055 for boost up current to 5a. It can be used as both. The ic by itself can deliver an output current of 150ma and the maximum input voltage to the ic is 40v.

Lm723 Lm723 Application Lm723 High Voltage Floating Regulator Lm723 Regulator.


Web the lm723 is also useful in a wide range of other applications such as a shunt regulator, a current regulator or a temperature. Web the lm723/lm723c is also useful in a wide range of other applications such as a shunt regulator, a current regulator or a. By itself, it will supply output currents up to 150 ma.

Web The 723 Voltage Regulator Is Commonly Used For Series Voltage Regulator Applications.


Web national semiconductor's products were used in a variety of applications including consumer electronics, industrial,. The lm723 /lm723c is also useful in a wide range of other , identical to the lm723. Web lm723 is an integrated series regulator whose output voltage can be adjusted between 2v and 37v.

Web The Lm723 Is A Voltage Regulator Designed Primarily For Series Regulator Applications.


Web the lm723/lm723c is also useful in a wide range of other applications such as a shunt regulator, a current regulator or a temperature controller. Web if you look for exotic lm723 applications, some years ago i ran into one in an old east german book,”harro kühne:. Web lm723 is a changeable voltage regulator whose primary purpose is to serve series regulator applications.